かがやく浜名湖・つながろう庄内|NPO法人 プラット庄内
  • HOME
  • ごあいさつ・法人概要
  • スタッフ紹介
  • 庄内地域について
  • 庄内マルシェについて
  • 各種書式ダウンロード
  • HOME
  • ごあいさつ・法人概要
  • スタッフ紹介
  • 庄内地域について
  • 庄内マルシェについて
  • 各種書式ダウンロード
活動紹介

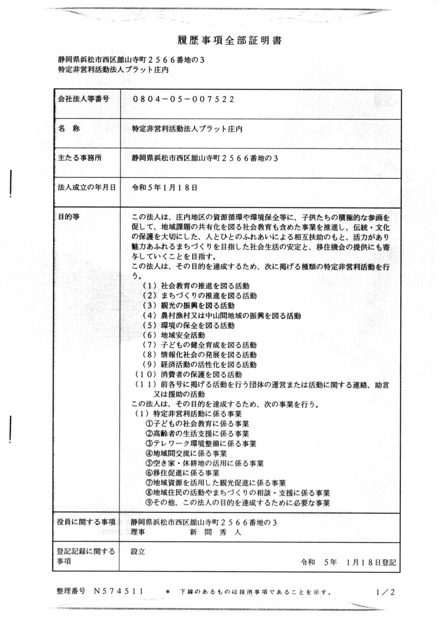
プラット庄内 法人設立

2023.01.252026.03.31

本日、設立登記確認の謄本(履歴事項証明書)を頂いてきました。いよいよ本格的活動を進めて、地域の魅力あるまちづくりと「誇りが持てる故郷(いなか)づくり」に邁進します。

かがやく浜名湖・つながろう庄内|NPO法人 プラット庄内

最近の投稿

  • 庄内マルシェ【5月】の様子
  • 箕輪町に表敬訪問
  • 庄内協働センター5月号
  • 講座のご案内【初夏の坐禅(精神統一)】
  • 講座のご案内【庄内地区のおもしろい歴史】

最近のコメント

表示できるコメントはありません。

アーカイブ

  • 2026年5月
  • 2026年4月
  • 2026年3月
  • 2026年2月
  • 2026年1月
  • 2025年12月
  • 2025年11月
  • 2025年10月
  • 2025年9月
  • 2025年8月
  • 2025年7月
  • 2025年6月
  • 2025年5月
  • 2025年4月
  • 2025年3月
  • 2025年2月
  • 2025年1月
  • 2024年12月
  • 2024年11月
  • 2024年10月
  • 2024年9月
  • 2024年8月
  • 2024年7月
  • 2024年6月
  • 2024年5月
  • 2024年4月
  • 2024年3月
  • 2024年2月
  • 2024年1月
  • 2023年12月
  • 2023年11月
  • 2023年10月
  • 2023年9月
  • 2023年8月
  • 2023年7月
  • 2023年6月
  • 2023年5月
  • 2023年4月
  • 2023年3月
  • 2023年2月
  • 2023年1月
  • 2022年12月
  • 2022年11月
  • 2022年10月
  • 2022年9月
  • 2022年8月
  • 2022年7月
  • 2022年6月
  • 2022年4月

カテゴリー

  • イベント・交流
  • 各町からのお知らせ
  • 庄内マルシェ
  • 庄内協働センターだより
  • 庄内協働センターの講座
  • 庄内地域ニュース
  • 庄内町
  • 庄和町
  • 活動紹介
  • 深萩町
  • 箕輪町ふるさと大使
  • 舘山寺町
かがやく浜名湖・つながろう庄内|NPO法人 プラット庄内
©プラット庄内
    • HOME
    • ごあいさつ・法人概要
    • スタッフ紹介
    • 庄内地域について
    • 庄内マルシェについて
    • 各種書式ダウンロード
    • 記事一覧
      • イベント・交流
      • 庄内マルシェ
      • 庄内地域ニュース
      • 活動紹介
      • 庄内協働センターだより
      • 庄内協働センターの講座
    • 各町からのお知らせ
      • 深萩町
      • 呉松町
      • 平松町
      • 舘山寺町
      • 白洲町
      • 協和町
      • 庄和町
      • 庄内町
      • 村櫛町
  • ホーム
  • 上へ